新昌嵊州云远网络有限公司助力智慧社区,物业智能缴费功能上线了
中国有30多万个小区,几乎每个小区都有自己的物业管理公司。而物业管理中最头疼的环节就是物业缴费。为此我们开发了,专门针对物业公司的,基于微信的物业企业互联网+新模式的物业缴费功能。
本次上线的会员缴费组件,主要关注业主缴费环节。如:物业费、燃气缴费、车位费、会员费、有线电视费、宽带费、水费、车辆违章等按人员后台录入缴费项目和计算规则,系统自动计算缴费金额,业主通过微信公众号就可以直接完成缴费。系统还会智能计算超期缴费所产生的滞纳金。物业公司运用微信公众号的强大功能,轻松的管理小区,业主的用户体验还会得到质的飞跃,共同搭建智慧社区。
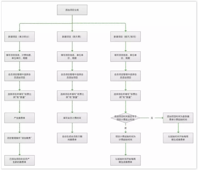
一. 添加项目至产生缴费单业务流程 后台可设置分类,并根据分类设置类别下的缴费项目,可设置周期为”按天”或”按月”生成缴费单的项目,或设置单次及陈欠费(即不根据周期生成)的缴费项目.设置成功后,需把项目添加给对应需要缴费的会员,会员会根据设置,每周期生成一张缴费单,其中单次缴费项目在添加给会员时即会生成缴费单,每次在项目管理中可直接添加该项目的缴费单.
二. 名词解释
1. 缴费金额
即生成缴费单的金额:
缴费金额=计费单价x数量(用户添加项目时录入)x收费比例(用户添加项目时录入)+滞纳金
(单次缴费还需要在总的缴费金额上乘以设置的倍率)
2. 计费方式
(1) 按天计算
按天计费为按照天数设置计费周期,可设置1-30天为周日,按天计费项目添加给会员后,会按照设置的天数为周期,每周期生成一条缴费单.
(2) 按月计算
按月计费为按照月份设置计费周期,可设置1-12个月为周期(时间为自然月天数),按月计费项目添加给会员后,会按照设置的月份数为周期,每周期生成一条缴费单.
(3) 单次计算
单次计费的项目不按照周期生成缴费单,单次计费在添加给会员后即会生成一条缴费单,首次生成后不会自动再次生成,可在”项目管理”中进行”添加缴费”操作,操作后会给已添加该项目的会员生成一条新的缴费单.
(4) 陈欠费
陈欠费项目为设置生成历史陈欠缴费单使用,缴费单金额的生成同前三中模式,缴费的周期可设置1-12个月,添加陈欠费项目时不需要录入计费起始时间,在给会员添加陈欠费项目时,确认添加后即根据项目设置,生成该期间的缴费单机迄今产生的滞纳金金额.
3. 计费单价
后台创建项目时填入的”单价”.
4. 计费周期
后台根据"天/月"设置的周期,计费起始时间+周期时间到达后(到达当日)生成待缴费单.
例如:1月1日为计费起始时间,周期为7天,则在1月8日生成待缴费单.1月8日为下一个计费开始时间
5. 计费标题
计费标题为”单次”缴费项目的缴费单标题,为创建项目,或添加项目计费时填入的标题.
按天/按月缴费的缴费单标题为”计费起始时间-缴费单生成时间”
6. 计费起始时间
即会员开始计费缴费单的时间,会员实际计费起始时间分为两种情况.
(1)项目添加给会员的时间早于项目设置的计费起始时间,则计费起始时间为项目设置的时间.
(2)项目添加给会员时间晚于或等于项目设置的计费起始时间,则计费起始时间为添加给会员的时间.
7.最晚缴费时间
根据项目设置的天数,设置缴费单生成后,几日后开始产生滞纳金.
8. 滞纳金
滞纳金即超过最晚缴费时间后开始产生的需额外缴纳的金额,滞纳金不享受添加会员的缴费比例.添加项目时设置的滞纳金为每日增加的金额.
9. 计费金额
计费金额在计算滞纳金时作为基数,计费金额为”计费单价x用户添加数量”(不乘以比例)
10. 数量
将项目添加给会员时填入的数量,计费时使用.可修改,修改后只对未产生的缴费单生效.
11.收费比例
项目添加给会员时填入,计费时使用.可修改,修改后只对未产生的缴费单生效.
12. 系数(倍率)
仅单次缴费项目可设置此项,可设置1-12的整数,设置完成后生成的缴费单总金额,将乘以此倍率计算结算时的金额.
13.线上支付
通过前台对缴费单进行支付,支持使用”红包””支付卡””余额””消费积分”进行抵扣,及使用在线支付方式支付.
14. 线下支付
后台对缴费进行”线下收缴”操作后,缴费单会变为”已缴费”状态,其中支付方式为”线下
推荐
-
-
QQ空间
-
新浪微博
-
人人网
-
豆瓣
